.
-> Svp, pourriez-vous me rendre un petit service ?
C’est juste jeter un coup d’oeil à mon nouveau site.
Je l’ai construit pour vous donner un maximum de
valeur et de conseils. Avec un design « plus moderne »,
plus clair, et plus lisible pour vous. Je veux bien faire,
mais je manque maintenant de recul…
Voici le lien direct pour vous faire une idée :
cliquez ici 🙂
(https://www.fredericduvallevesque.com)
Qu’en pensez-vous ?
Un grand merci 🙂
En savoir plus sur Libérez-Vous de vos Angoisses, Addictions, et Burnout
Abonnez-vous pour recevoir les derniers articles par e-mail.

25 juin 2008 at 13 h 57 min
non ma belle, je ne veux personne c’est moi
toute seule y arriverais je te le promets
et tu sais je ne suis pas en dépression sans
arrêt lol !
J’ai une très grande force de caractère et comme me dit le médecin c’est ce qui me sauve !
cela fait partie de la vie ….. j’ai des gens
près de chez moi qui viennent de perdre un bébé
je fais de mon mieux pour les aider moralement
et je pense qu’ils vont essayer d’en avoir un autre (qui ne remplacera jamais l’autre bien sûr), mais tu sais la vie est belle quand même,
la preuve, il est en vie et mon fiston (qui vient du Salvador aussi) C’est vrai que cela soulage de parler « un peu » ….. mais tellement ont réellement des problèmes je crois plus graves encore.
Tu es une nana géniale je t’embrasse bien fort
25 juin 2008 at 13 h 20 min
Bonjour,
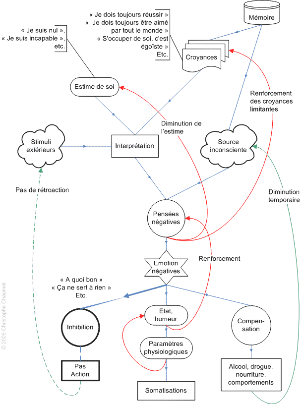
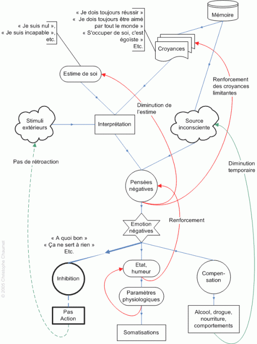
Très intéressant ! Pouvez vous expliquer les différences de couleur des flèches ? Je suppose qu’il s’agit de cheminements différents ou possibles mais … dans le doute …
je me dis, en voyant ce schéma, qu’il en faudrait un autre qui montre le cheminement jusqu’à la guérison. 😉